登录注册 退出
1 2 3 4 5
  • 首页

  • 总会介绍

    • 了解我们
    • 组织架构
    • 机构章程
    • 捐赠方式
    • 联系方式
    • 求助须知
  • 慈善项目

  • 公益基金

    • 冠名基金
    • 基金制度
  • 党建工作

    • 党建工作
  • 信息公开

    • 财务会计报告
    • 年度工作报告
    • 收支明细
  • 新闻中心

    • 政策法规
    • 慈善新闻
    • 慈善公示
    • 机构荣誉
  • 爱心榜单

  • 下载中心

    • 表格下载

→ 信息公开

  • 财务会计报告
  • 年度工作报告
  • 收支明细

扫一扫关注微信公众号

最新项目更多>>

  • 长者食堂慈善助餐项目

    已筹款:¥4367.84
  • 慈善危房改造项目

    已筹款:¥168.46

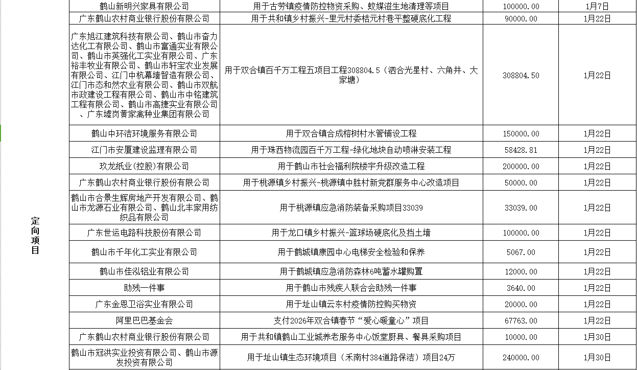
鹤山市慈善会2026年1月善款收支明细公示

2026-02-06 15:43

来源:本站

为规范鹤山市慈善会的信息公开行为,保护捐赠人、志愿者、受益人等慈善参与者的合法权益,维护社会公众的知情权,保证慈善会公开公正透明运行,根据《慈善组织信息公开办法》规定,现公示鹤山市慈善会2026年1月善款收支明细。

202601收入1.png202601收入2.png202601收入3.png202601支出1.png202601支出2.png202601支出3.png

鹤山市慈善会 版权所有,本网站标注来自本站内容均为原创,转载请保留来源

地址:广东省鹤山市沙坪街道人民南路32号

电话:0750-8835881 传真:0750-8835881 粤ICP备18021642号-1

技术支持:北京厚普聚益科技有限公司